首页
关于我们
注册系统简介
组织机构
管理实施办法
大事记
加入我们
个人申请
实习机构
继续教育项目
督导项目
注册标准
硕士培养项目
专业伦理
伦理守则
伦理考试与培训
伦理公示
伦理投诉
伦理研讨
注册系统大会
新动态
重要通知
注册系统工作简报
活动通知
专家观点
知识分享
English
最新资讯
新冠疫情心理援助
专业发布
工作简报
培训记事
专家分享
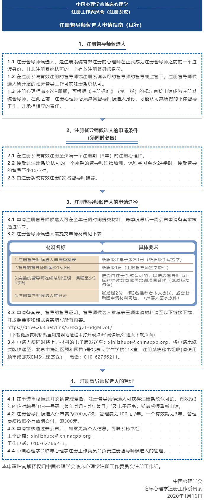
注册督导师候选人申请指南(试行)
中国心理学会临床心理学注册工作委员会 注册督导师候选人制度(试行)
评审制申请注册人员登 …
关闭